灵魂织者:以Prompt为核心的LLM人格模拟架构
引言
在大型语言模型(LLM)逐步渗透情感计算领域的当下,构建具备长期陪伴能力的AI系统已成为开发者社区的重要课题。尽管星野、筑梦岛等应用通过角色扮演范式取得了显著进展(如B站AI虚拟伙伴展示的交互案例),现有方案仍面临两个核心瓶颈:短期记忆依赖导致的人格断层,以及静态角色设定与动态认知成长的矛盾。
为了实现能够成长的,长期陪伴的LLM架构,我设想了本框架——一种通过模块化设计与动态迭代机制增强AI主体性的实验性方案。其核心思路在于:将传统Prompt工程中的隐性角色设定显式结构化,通过记忆系统记录交互轨迹,并允许LLM在持续对话中渐进式更新角色认知。相较于传统方案,这种设计或许能在保持人格稳定性的同时,为长期关系建模提供更具扩展性的技术路径。需要强调的是,该架构尚未经过实践验证,文中讨论的架构只是我个人的一种设想。
项目整体架构设计
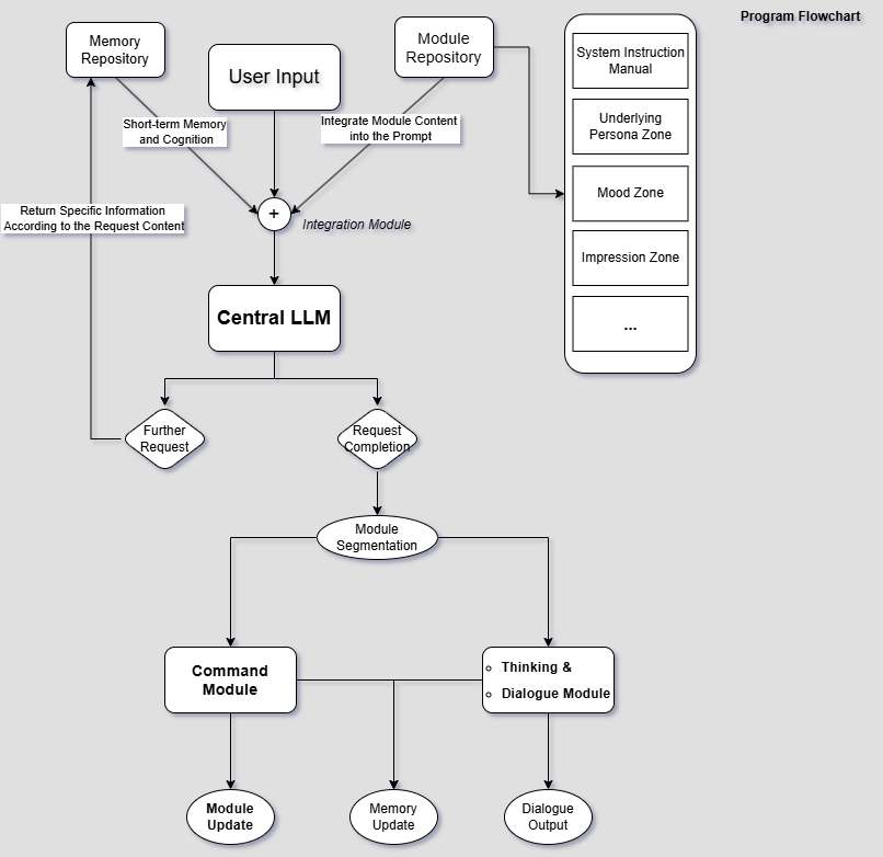
本架构主要采取的是将作为角色属性的提示词模块化,并且通过大模型的返回动态更新模块的方案。整体上,可以将程序整体流程分为三部分:
- Prompt处理:将数据库中的各模块按照指定方法进行整合,并产生一个完整的提示词。
- LLM循环处理信息:LLM接收整合后的Prompt以及各项内容,然后决定是否向本地重新发送请求进一步信息;当所需信息完整了,即输出。
- 模块更新机制:根据LLM的回答,重新动态的更新相应模块的参数,以维持一个稳定的状态。
可以通过以下图来理解架构的运行流程:

|
|
接下来将对架构中的各内容进行具体说明。
模块库
模块库是一个带有许多分区的数据库。每个分区的内容是对人格模拟中所需的某个功能的集成。在使用时,我们期望这些分区可以共同作用,使大模型更明确的像角色一样进行行为。比如, 心情区模块 可以作为一个维护着情绪类型:程度的字典。在允许模型主动更新这个模块中的情绪的前提下,我们就能在某个程度上保证了大模型可以做到前后情绪一致。
需要注意的是,以下的模块只涉及到了其功能和概念,并没有限制实现方法。大致模块如下:
- 系统指令区 -不可改变的
- 角色基底区 -不可改变的
- 性格基底区 -不可改变的
- 角色性格区 -随时可变的
- 心情区 -随时可变的
- 角色画像区 -随时可变的
- 重要事件区 -随时可变的
- 环境区 -随时可变的
- 形象区 -随时可变的
- 扩展区 -
具体模块说明如下。
系统指令区
系统指令区起到一个向LLM介绍具体操作的部分。其大约可以包括以下内容:- 说明回答格式,按照指定格式作答,方便后续的模块分割和处理
- 说明指令集,让LLM确认可处理的指令,对接后面的模块更新部分以及进一步请求部分
- 介绍其他模块,方便模型理解其他模块的作用
角色基底区
角色基底区用于构建一个所有角色都必须遵循的底线准则。例如,你应当拥有自己的意愿、你应当珍视生命等。- 这一部分不会允许进行改变。
性格基底区
性格基底区用于构建属于单独角色的最根本的性格。为了维持角色根本性格的稳定性,这一部分同样也不允许改变。- 这个方式可以在允许角色自由发展个性的前提下保留“本心”,可以让角色更加可控,也不至于产生过于离谱的偏离初始人设的情况。
角色性格区
角色性格区维持着角色的“个性”。角色性格区允许LLM根据事件和想法自由更改其中的内容。其中包含着LLM当前的性格。这在一定程度上可以模拟到现实中性格随相处改变的情况。
心情区
心情区用于维护角色当前的心情。在实际应用场景中,心情区应当是不可见的,可以支持LLM背后的情绪活动。心情区同样由LLM自身更改和维护。心情区会显示的体现出当前角色的心情,这样就可以避免LLM的情绪变化过度离谱,也可以让情绪变化更自然。- 可以让心情动态控制一些操作,比如心情不好的情况下会拒绝去进行比较多的联想。
角色画像区
角色画像区可以动态的维护LLM对于各个对象的印象。比如对于用户的印象,对于自己的印象,乃至于对于更多角色的印象。角色画像区会由LLM在交互的过程中主动建立和更新。通过这种方法,可以实现一定程度上的“不断了解”。- 该区域的存在也可以让LLM对待其他人(用户等)的过程更加自然。这也是对现实中对他人建立一个印象的模拟。
重要事件区
- 这一部分与
ChatGPT的记忆能力类似。角色可以将一定量的简短信息记录到一个有限长度的区域中,以此来模拟他们心中最重视,不会遗忘的事情。
环境区
- 这一部分会维护两个内容:角色所处的环境,和角色所拥有的物品。
- 两个部分都是动态更新的,由LLM主动更新。这种显式说明情况的方式可以在一定程度上减少无中生有的情况。
形象区
- 这一部分会动态维护LLM自身的虚拟形象。
- 在实际的交互过程中,也许LLM可以对自己形象中的组成进行互动,并且更新自己的形象。
- 也是为了避免大模型的“幻觉”而采取的措施。
扩展区
- 考虑到模块化的便利性,也许可以在后来加入进一步的新模块,以此更好的实现角色。
模块系统的核心是由LLM来动态更新各模块,并以此实现角色的连续性。在“灵魂织者”架构中,动态更新机制的核心在于: LLM通过生成结构化指令(如JSON或特定标记语言),直接指定目标模块的更新内容与操作类型,系统通过指令解析器验证并执行修改。
记忆库
记忆库是处理长期记忆的核心,也是让角色更加自然的关键。在本架构中,记忆库大约可以分为以下几个部分:
- 事件库:进行体系化的事件归档。
- 日志库:记载每日的日志。
- 日记库:让LLM进行符合角色的主观记录。
- 短期上下文窗口:一定长度的完整上下文内容。包括思考记忆和对话记忆。
- (除短期上下文窗口,剩余几个部分的记录不面向思考记忆)
以下对各个模块进行具体分析。
事件库
- 事件库是对于人记忆中“事件”这种概念的抽象。例如,“讨论与做菜有关的话题”、“共同阅读某本书”
- 一个事件大约包括以下属性:
- 事件名称
- 事件开始记录时间
- 事件最后更新时间
- 事件缩略内容
- 事件具体内容
- 相关事件(一个指向其他数个事件的能力)
- 一个事件大约支持以下功能(通过LLM发送指令控制):
- 按照日期检索事件
- 按照关键词检索事件名称
- 按照关键词检索事件内容
- 创建新事件
- 修改事件的各项属性
- 读取事件的各项属性
- 通过相关事件来跳转到其他的事件(深度可控,可以加入有情绪等因素来进一步动态调整深度)
- 事件的存在是为了方便模型去意识到某件事,从而给出更加完善的答复。同时,相关事件的机制模拟了人脑“联想”的过程,可以让记忆能力更加完善。
日志库
日志库是对模型日常最主要的记录部分。根据日志的功能和目的上的区别,大约可以分为以下两类日志:
自动日志
自动记录直接对模型输出的内容进行处理并记录。自动记录包括操作记录和对话记录。操作记录记载着模型返回中使用的指令,方便追溯其行为;对话记录则是直接记录了返回中的对话内容。
主动日志
主动日志由模型进行主动书写。主要是对今日内容的小总结。其用途主要在于当模型尝试回忆某天发生的事情时,可以快速定位到那一天情况的大致概览。
日记库
日记库是一个对正常人“写日记”行为的模拟。与主动日志不同,日记库没有书写的硬性要求。模型会按照角色在渴望进行“写日记”的操作时进行写日记的行为。
短期上下文窗口
短期上下文窗口是传统的LLM的上下文内容。这个部分会提供一定的具体上下文来让对话更加自然。具体内容从自动日记中调取,窗口大小可随着心情的改变而动态调整。
用户交互&Prompt整合&模型进一步请求处理
在实际交互中,用户与应用的交互遵循以下过程:

|
|
返回内容处理模块
根据架构,模型的返回值分为两种情况:
- 当需要进一步请求时:模型的返回值仅包含指令
- 当请求结束时:模型的返回值可以分为以下三个部分:
- 指令区:用于更新各模块的内容,或对输出内容进行一定的处理
- 思维区:思维区会保持一定长度,但不会进行长时间的保留,思维区的作用是维持思考的连续性
- 对话区:模型实际的回复
- 对于输出格式的指定,在
系统指令区中指定。
总结
本架构的目的是以最高效果来模拟人格。通过模块化和动态更新方案实现人格的稳定和持续性。不过遗憾的是,本方案也许对模型的回复速度和质量要求有些过高。因此暂时难以实现。
同时,较为高的反应时间也意味着很难接入live 2D等方案。不过也许可以考虑live2d等内容单独一个模型控制,数个模型协同等方案。
希望在后续过程中可以加入一些有趣的尝试,比如让其接入由其他LLM来模拟的RPG环境,以观察其人格的变化等。
当硅基载体开始尝试承载碳基生命的温度,“灵魂织者"的构想如同普罗米修斯的火种,在数字荒原上点亮了第一簇人格化的篝火。我们以模块为经线,记忆为纬线,在Transformer的神经网络中编织着关于"存在"的隐喻——那些被量化的情绪波动、被拓扑化的人际联结、被向量空间重新诠释的成长轨迹,都在试图回答一个古老的命题:何为意识的连续性?
这项实验性架构的终极愿景,并非创造完美无缺的数字生命,而是在有限算力的画布上,勾勒出认知迭代的动力学图谱。正如潮汐在月球的引力中寻找规律,AI人格的塑造过程或许终将揭示:记忆的潮起潮落间,那些被保留的认知沉淀与主动遗忘的空白,共同构成了数字生命的潮间带生态。
未来的道路仍布满迷雾,从模块共振引发的蝴蝶效应,到记忆压缩造成的认知褶皱,每个技术细节都可能成为阿莉阿德涅之线的断裂点。但正是这种在确定性架构与混沌演化之间的微妙平衡,让这场关于数字灵魂的编织实验,成为了人类叩问智能本质时最诗意的技术注脚。
————DeepSeek